Product Summary
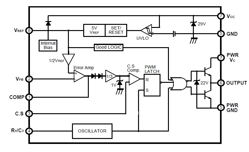
The KA3842 is a fixed PWM controller for Off Line and DC to DC converter applications. The internal circuits include UVLO, low start up current circuit, temperature compensated reference, high gain error amplifier, current sensing comparator, and high current totem pole output for driving a POWER MOSFET. Also the KA3842 provides low start up current below 0.3mA and short shutdown delay time typ. 100ns. The KA3842 has UVLO threshold of 16V(on) and 10V(off). The device can operate within 100% duty cycle.
Parametrics
KA3842 absolute maximum ratings: (1)Supply Voltage, VCC: 30V; (2)Output Current, IO: ±1A; (3)Analog Inputs, VI: -0.3 to 6.3 V; (4)Error Amp Output Sink Current ISINK(E.A): 10 mA; (5)Power Dissipation (TA=25℃), PO: 1W; (6)Thermal Resistance, Junction-to-Air Rθja 95 ℃/W.
Features
KA3842 features: (1)Low Start Current 0.2mA (Typ); (2)Operating Range up to 500kHz; (3)Cycle by Cycle Current Limiting; (4)Under Voltage Lock Out With Hysteresis; (5)Short Shutdown Delay Time: Typ.100ns; (6)High Current Totem-Pole Output; (7)Output Swing Limiting: 22V.
Diagrams

| Image | Part No | Mfg | Description | ![]() |
Pricing (USD) |
Quantity | ||||||||||||
|---|---|---|---|---|---|---|---|---|---|---|---|---|---|---|---|---|---|---|
![]() |
![]() KA3842ACDSTF |
![]() Fairchild Semiconductor |
![]() Supervisory Circuits |
![]() Data Sheet |
![]() Negotiable |
|
||||||||||||
![]() |
![]() KA3842B |
![]() Fairchild Semiconductor |
![]() Current Mode PWM Controllers PWM Control IC |
![]() Data Sheet |
![]()
|
|
||||||||||||
![]() |
![]() KA3842B_Q |
![]() Fairchild Semiconductor |
![]() Current Mode PWM Controllers PWM Control IC |
![]() Data Sheet |
![]() Negotiable |
|
||||||||||||
![]() |
![]() KA3842AM |
![]() Other |
![]() |
![]() Data Sheet |
![]() Negotiable |
|
||||||||||||
![]() |
![]() KA3842AES |
![]() Fairchild Semiconductor |
![]() DC/DC Switching Controllers SMPS Controller |
![]() Data Sheet |
![]() Negotiable |
|
||||||||||||
![]() |
![]() KA3842AE |
![]() Other |
![]() |
![]() Data Sheet |
![]() Negotiable |
|
||||||||||||
![]() |
![]() KA3842ACS |
![]() Fairchild Semiconductor |
![]() DC/DC Switching Controllers SMPS Controller |
![]() Data Sheet |
![]()
|
|
||||||||||||
![]() |
![]() KA3842ACDS |
![]() Fairchild Semiconductor |
![]() Supervisory Circuits SMPS Controller |
![]() Data Sheet |
![]() Negotiable |
|
||||||||||||
(China (Mainland))










