Product Summary
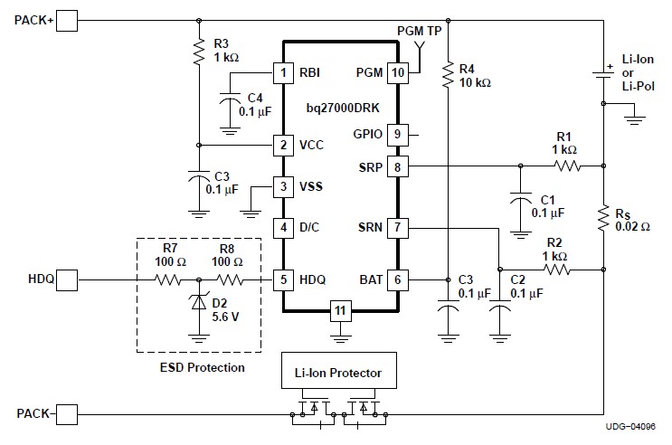
The BQ27200DRKR is a single cell li-ion and li-pol battery gas gauge IC. This IC monitor a voltage drop across a small current sense resistor connected in series with the battery to determine charge and discharge activity of the battery. Compensations of the BQ27200DRKR for battery temperature, self-discharge, and discharge rate are applied to the capacity measurments to provide available time-to-empty in-formation across a wide range of operating conditions. The applications of the BQ27200DRKR include: PDA, Smart Phones, MP3 Players, Digital Cameras, Internet Appliances, Handheld Devices.
Parametrics
BQ27200DRKR absolute maximum ratings: (1)VCC Supply voltage (with respect to VSS): -0.3 to 7 V; (2)VIN Input voltage SRP, SRN, RBI, BAT (all with respect to VSS): -0.3 to VCC+0.3 V; HDQ, SCL, SDA, GPIO (all with respect to VSS): -0.3 to 7 V; PGM (with respect to VSS)during EEPROM programming: -0.3 to 22 V; (3)ISINK Output sink current GPIO, SCL, SDA, HDQ: 5 mA; (4)TA Operating free-air temperature range: -20 to 70 ℃; (5)Tstg Storage temperature range: -65 to 150 ℃; (6)TJ Operating junction temperature range: -40 to 125 ℃; (7)Lead temperature (soldering, 10 sec): 300 ℃.
Features
BQ27200DRKR features: (1)HDQ (bq27000) or I2C (bq27200) Communication; (2)Reports Accurate Time-to-Empty With Measured Load and Historical Maximum and Standby Loads; (3)Reports Temperature, Voltage, and Current; (4)High Accuracy Charge and Discharge Current Integration with Automatic Offset Calibration; (5)Requires No User Calibration; (6)Programmable Input/Output Port; (7)Internal User EEPROM Configuration Memory; (8)Automatic Capacity Reduction With Age; (9)Stable Oscillator Without External Components; (10)Dynamic End-of-Discharge Detection Delay to Allow Use in a High-Dynamic Load Environment; (11)Automatic Sleep Mode When Communication Lines are Low.
Diagrams

| Image | Part No | Mfg | Description | ![]() |
Pricing (USD) |
Quantity | ||||||||||||
|---|---|---|---|---|---|---|---|---|---|---|---|---|---|---|---|---|---|---|
![]() |
![]() BQ27200DRKR |
![]() Texas Instruments |
![]() Battery Management Single-Cell Li-Ion/ Li-Pol Gas Gauge IC |
![]() Data Sheet |
![]()
|
|
||||||||||||
![]() BQ27200DRKRG4 |
![]() Texas Instruments |
![]() Battery Management Single-Cell Li-Ion/ Li-Pol Gas Gauge IC |
![]() Data Sheet |
![]()
|
|
|||||||||||||
(China (Mainland))









