Product Summary
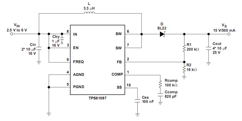
The TPS61087DRCR is a high frequency, high efficiency DC to DC converter with an integrated 3.2 A, 0.13 Ω power switch capable of providing an output voltage up to 18.5 V. The selectable frequency of 650 kHz and 1.2 MHz allows the use of small external inductors and capacitors and provides fast transient response. The external compensation of the TPS61087DRCR allows optimizing the application for specific conditions. A capacitor connected to the soft-start pin minimizes inrush current at startup.
Parametrics
TPS61087DRCR absolute maximum ratings:(1)Input voltage range IN:– 0.3 to 7.0 V; (2)Voltage range on pins EN, FB, SS, FREQ, COMP:–0.3 to 7.0 V; (3)Voltage on pin SW: 20 V; (4)ESD rating HBM: 2 kV; (5)ESD rating MM: 200 V; (6)ESD rating CDM: 500 V; (7)Continuous power dissipation: See Dissipation Rating Table; (8)Operating junction temperature range: – 40 to 150 ℃; (9)Storage temperature range:– 65 to 150 ℃; (10)Lead temperature (soldering, 10 sec): 260 ℃.
Features
TPS61087DRCR features: (1)2.5 V to 6.0 V Input Voltage Range; (2)18.5 V Boost Converter With 3.2 A Switch Current; (3)650 kHz/1.2 MHz Selectable Switching Frequency; (4)Adjustable Soft-Start; (5)Thermal Shutdown; (6)Undervoltage Lockout; (7)10-Pin QFN Package.
Diagrams

| Image | Part No | Mfg | Description |  | Pricing (USD) | Quantity | ||||||||||||
|---|---|---|---|---|---|---|---|---|---|---|---|---|---|---|---|---|---|---|
|  |  TPS61087DRCR |  Texas Instruments |  DC/DC Switching Regulators 650kHz/1.2MHz Step Up DC-DC Converter |  Data Sheet |  
 |  | ||||||||||||
|  |  TPS61087DRCRG4 |  Texas Instruments |  DC/DC Switching Regulators 650kHz 1.2MHz Step- Up DC-DC Cnvrtr |  Data Sheet |  
 |  | ||||||||||||
 (China (Mainland))
 (China (Mainland)) 
                         
                        
 
                                    




